Geomagic for SolidWorks

Geomagic® pro SolidWorks je plně integrovaný plugin v SolidWorksu. Jeho funkce pak můžete jednoduše využívat pomocí karty „Geomagic for SolidWorks“ umístěné v hlavním pásu karet. Tento doplněk vám umožnuje bezproblémové načítání STL souborů v prostředí SolidWorksu a využívání nástrojů jako např.: tvorba 2D řezů s entitami křivek a oblouků, prokládání parametrických, ploch, převod STL do objemových prvků a mnoho dalších.

Geomagic for SOLIDWORKS®

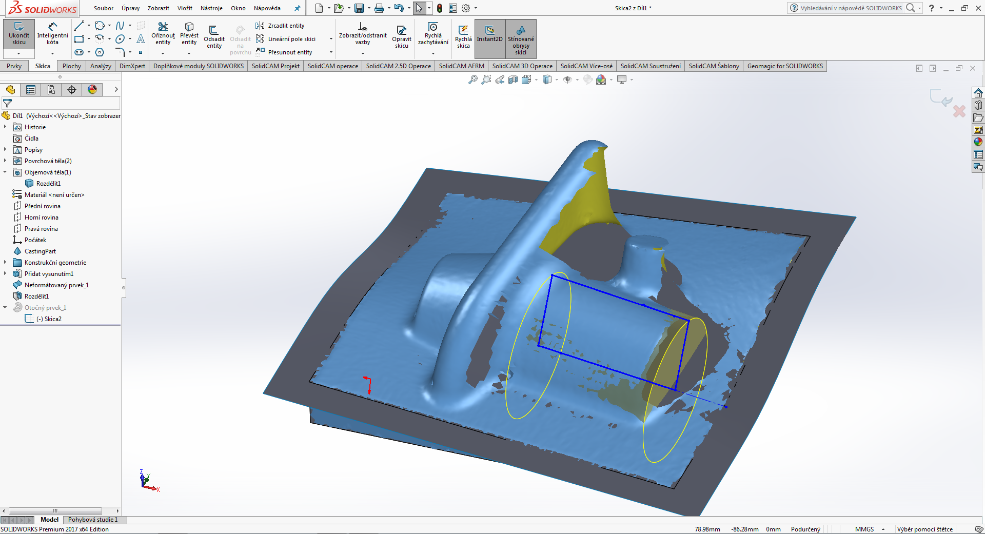
je nejdokonalejší integrované řešení pro skenování a zpracování naskenovaných dat přímo do prostředí Solidworks. Umožňuje tak vytvořit 3D model v rekordním čase. Jeho nástroje nabízí velmi jednoduché, ale přesné vytváření skic, povrchů a editovatelných objemových prvků přímo v Solidworksu.

Tento plugin poskytuje v Solidworksu sadu nástrojů, které do vašeho pracovního procesu začlení práci s polygony a úpravy polygonových sítí. Tento plugin podporuje také množství nejznámějších 3D skenerů stejně jako import standardních formátů polygonálních sítí a mračen bodů. Nyní již tedy není problém naskenovaná data jednoduše naimportovat, nebo skenovat přímo do Solidworks..

Implementace již osvědčených nástrojů ze známých softwarových produktů firmy Geomagic (DesignX, Wrap) nám nyní usnadňuje práci a šetří čas. Není nutné opouštět prostředí Solidworksu proto, abychom například složili více skenů v jeden (scan registration), vyhladili jeho povrch (smoothing), extrahovali skicy, povrchy, nebo objemy. Při návrhu CAD modelu je také možné v každém okamžiku porovnávat již vytvořený model se skenem, pomocí barevné mapy odchylek.

Reverzní inženýrství

Ztratili jste projektovou dokumentaci nebo potřebujete vytvořit model / výkres pro opotřebovanou, nebo rozbitou formu? Chcete navrhnout výrobek s unikátním ergonomickým tvarem? Využijte výhod reverzního inženýrství a nových možností, které do pracovního prostředí Solidworks přináší Geomagic pro SOLIDWORKS® Nyní se již nemusíte obávat ani obtížně měřitelných neparametrických organických tvarů, či objektů s komplexní geometrií.

Síla a flexibilita

Díky schopnosti práce s mračnem bodů, úpravou polygonální sítě s automatickou detekcí primitivních prvků a přesným rychlým prokládáním organických povrchů umožňuje Geomagic pro SOLIDWORKS® rychlou tvorbu unikátních organických objemových těles. Nyní můžete vytvořit v jednom pracovním prostředí tvarově náročný objekt, který bude určen pro průmyslovou výrobu.

Podobné produkty

Novinky ze světa 3D skenování rovnou k vám do e-mailu

Přidejte se k více než 8 000 odběratelům, kterým každý měsíc posíláme newsletter s novinkami o 3D skenování, softwaru nebo akcích.
Odesláním formuláře souhlasím s podmínkami používání našich služeb.  *
Získáte pravidelné informace o nejnovějších technologiích, produktech a trendech v oblasti 3D skenování.
Dozvíte se o úspěšných projektech a aplikacích 3D skenování, které vás mohou inspirovat k vlastním inovativním řešením.
Budete informováni o nadcházejících konferencích, workshopech a webinářích.